県議会最終日の12月21日、吉田英策県議が討論に立ちました。自民党提出の、緊急事態を口実に改憲議論促進を求める意見書「緊急事態に関する国会審議を求める意見書」は、日本共産党と県民連合(立憲・社民など)が揃って反対しましたが、自公が多数で可決しました。


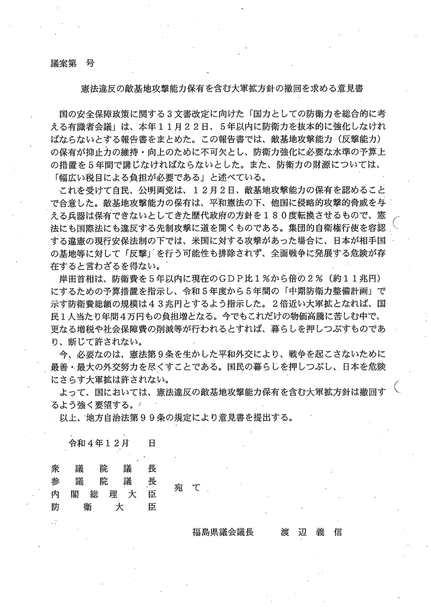
日本共産党県議団提出の「憲法違反の敵基地攻撃能力保有を含む大軍拡方針の撤回を求める意見書」は、党県議団以外の反対で否決されました。

県議会最終日の12月21日、吉田英策県議が討論に立ちました。自民党提出の、緊急事態を口実に改憲議論促進を求める意見書「緊急事態に関する国会審議を求める意見書」は、日本共産党と県民連合(立憲・社民など)が揃って反対しましたが、自公が多数で可決しました。


日本共産党県議団提出の「憲法違反の敵基地攻撃能力保有を含む大軍拡方針の撤回を求める意見書」は、党県議団以外の反対で否決されました。
